國家智慧財產權局資訊顯示,湖州悅錦閣木業有限公司取得一項名為“一種地板熱壓機上料裝置”的專利,授權公告號CN223934349U,申請日期為2025年4月地板。 專利摘要顯示,本實用新型公開了一種地板熱壓機上料裝置,涉及地板加工技術領域,包括熱壓機本體,所述熱壓機本體上部內壁兩側固定安裝有液壓伸縮杆,
在化工行業中,消泡劑是一種不可或缺的新增劑,廣泛應用於多個領域,像水性塗料、油漆等油漆。市場上眾多的消泡劑品牌和產品,讓消費者在選購時頗感困惑。接下來,我們將以凱密泰克為例,深入探討水性透明消泡劑和油性消泡劑的相關內容。 消泡劑市場在近年來呈現出蓬勃發展的態勢,尤其是水性透明消泡劑和油性消泡劑,在不
國家智慧財產權局資訊顯示,中建八局科技建設有限公司取得一項名為“一種自帶比重檢測功能的水泥漿攪拌裝置”的專利,授權公告號CN223933877U,申請日期為2025年1月水泥。 專利摘要顯示,本實用新型涉及一種水泥漿攪拌裝置,屬於工程裝置技術領域,具體是一種自帶比重檢測功能的水泥漿攪拌裝置,包括攪拌桶
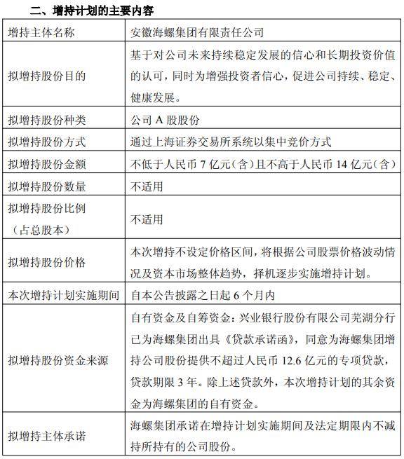
2月25日,海螺水泥A股港股皆高開後振盪走高水泥。截至發稿,海螺水泥A股(600585)漲6.38%,港股(00914.HK)漲5.14%。 訊息面上,海螺水泥24日晚公告,公司控股股東海螺集團計劃自公告日起6個月內,以自有資金及自籌資金,透過上海證券交易所交易系統以集中競價方式增持公司A股股份,增
國家智慧財產權局資訊顯示,天瑞集團汝州水泥有限公司申請一項名為“一種密閉式水泥包裝成品傳送平臺架構”的專利,公開號CN121553445A,申請日期為2025年12月水泥。 專利摘要顯示,本發明公開了一種密閉式水泥包裝成品傳送平臺架構,包括轉動座和頂座,所述頂座上固定連線有多個安裝板,所述轉動座轉動連
西班牙《國家報》2月3日文章,原題:海上移民:隱形的遇難者與守望者 白天或黑夜,其實並不重要移民。一艘小木船上擠著20人、30人,也許更多。偷渡的身影中有男性、女性與孩童。大海並不顯露國境,但國境線確實存在。從某個非洲港口出發,他們期盼抵達歐洲,卻也清楚,途中可能發生任何事情。他們會想:若船隻拋錨或
在福建永安,有一所學校的歷史變遷承載了無數人的記憶小學。這所學校最早叫茅坪小學,後來更名為永安第二實驗小學,如今則是巴溪灣小學第二分校。每一次名稱的變化,都是對教育理念與使命的重新定義。 茅坪小學成立於上世紀初,作為一所地方小學,承擔著培養鄉村孩子的重任小學。隨著社會的發展,茅坪小學逐漸發展壯大,成
交易所資料顯示,2月25日,航天電子開盤後先經歷短暫調整,隨後進入震盪上行通道,午後資金推動下出現一波快速拉昇,隨後維持在相對高位震盪,大部分時間執行在均價線之上,整體走勢偏強,午後的拉昇過程中量能配合較好,顯示多頭動能充足電子。 航天電子專注於航天電子資訊、無人系統產品研發生產,相關航天電子資訊產
2月25日,用友汽車資訊科技(上海)股份有限公司(證券程式碼:688479,簡稱"友車科技")釋出2025年度業績快報快遞。受汽車行業競爭加劇及客戶預算縮減等因素影響,公司全年經營業績出現明顯下滑。 公告顯示,友車科技2025年度實現營業總收入5.11億元,較上年同期下降14.05%;歸屬於母公司所有
國家智慧財產權局資訊顯示,杭州寧圓印務有限公司取得一項名為“一種快遞面單印刷流水線”的專利,授權公告號CN118024753B,申請日期為2024年3月快遞。 天眼查資料顯示,杭州寧圓印務有限公司,成立於2021年,位於杭州市,是一家以從事造紙和紙製品業為主的企業快遞。企業註冊資本1000萬人民幣。通
國家智慧財產權局資訊顯示,中冶南方工程技術有限公司取得一項名為“一種可快速橫移切換的碎邊剪”的專利,授權公告號CN115609073B,申請日期為2022年9月快速。 天眼查資料顯示,中冶南方工程技術有限公司,成立於2004年,位於武漢市,是一家以從事建築裝飾、裝修和其他建築業為主的企業快速。企業註冊
長沙晚報掌上長沙2月25日訊(全媒體記者 周小華 通訊員 連鯤鵬)2月24日凌晨5時39分,瀏陽市消防救援大隊集裡消防救援站接到指揮中心排程稱:瀏陽市南市社羣金沙路與將軍路交會處發生一起交通事故,有人員被困,需要救援快速。接警後,集裡消防救援站火速奔赴事故現場。 5時50分,消防救援力量順利抵達事故
國家智慧財產權局資訊顯示,西安奧華電子儀器股份有限公司取得一項名為“一種中子伽馬脈衝快速匹配方法及系統”的專利,授權公告號CN121217104B,申請日期為2025年11月快速。 天眼查資料顯示,西安奧華電子儀器股份有限公司,成立於2001年,位於西安市,是一家以從事儀器儀表製造業為主的企業快速。企
有投資者在互動平臺向世盟股份提問:“能否說明世盟股份鋰電池關務業務有哪些優勢?謝謝物流。” 針對上述提問,世盟股份回應稱:“尊敬的投資者您好,公司專注於為跨國製造企業提供定製化、一體化、嵌入式的供應鏈物流解決方案,提供包括運輸服務、倉儲及管理服務、關務服務在內的全方位、一體化綜合物流服務物流。公司的
證券之星訊息,2月24日,鐵龍物流(600125)融資買入1236.65萬元,融資償還1027.67萬元,融資淨買入208.98萬元,融資餘額4.83億元物流。 融券方面,當日融券賣出600.0股,融券償還2500.0股,融券淨買入1900.0股,融券餘量2.5萬股物流。 融資融券餘額4.84億元,