中國教育報-中國教育新聞網訊(記者 魏海政)近日,山東師範大學舉行萬名大學生進學校、進村鎮、進社羣、進家庭“守護成長”心理護航行動出征儀式大學。此次萬名大學生進基層“守護成長”心理護航行動是山東省教育廳“守護成長”學生心理健康服務站建設工作重要舉措之一,標誌著山東省心理健康教育實踐邁入了合作共建、協
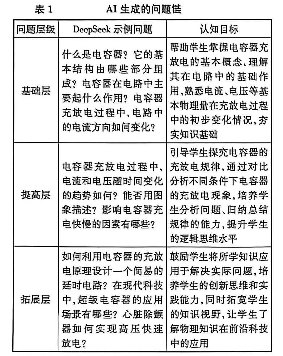
《中學物理教與學》2025年12月第47~50頁轉載文章中學。 [教學研究】 AI 賦能的中學物理"問題·實驗·深度思維"研究 作者中學:黎小鹿、夏萬根、李霹 【摘要】基於"問題,實驗,深度思維"育人研究,探索 AI技術賦能中學物理教學的理論機制與實踐路徑中學。研究表明:利用 AI技術生成邏輯問題鏈
2月1日,西南大學附屬中學校博士工作站啟動儀式在校本部杜家街校區舉行中學。該工作站的成立,標誌著學校在深化“基於學科建設的教師隊伍發展”戰略、推動“學術型中學”建設方面邁出關鍵一步,旨在為基礎教育領域的高層次人才引育與學術生態建設探索新路徑。 據悉,西南大學附中目前擁有博士教師10人,均畢業於清華大
近日,黃松峪中學成功舉辦“以科技為翼,赴未來之約”科技嘉年華活動中學。此次嘉年華以“每一個孩子都是未來的創造者”為口號,透過趣味科學實驗、沉浸式科技體驗等形式,讓學生近距離感受科技魅力。此次嘉年華上,AI運動體驗成為現場焦點,深受學生們喜愛。 中學,AI運動體驗成全場焦點" alt="黃松峪中學舉辦
國家智慧財產權局資訊顯示,住友大阪水泥股份有限公司取得一項名為“光波導元件、使用該光波導元件的光調製器件及光傳送裝置”的專利,授權公告號CN115280227B,申請日期為2020年12月水泥。 宣告:市場有風險,投資需謹慎水泥。本文為AI基於第三方資料生成,僅供參考,不構成個人投資建議。 來源水泥:
在電力、化工、印染等工業領域,鍋爐是保障生產連續性的關鍵裝置,而原水硬度超標引發的水垢沉積,會直接降低鍋爐熱交換效率,增加能耗與安全隱患,鍋爐軟化水處理裝置則是從源頭解決這一問題的關鍵手段鍋爐。它依託離子交換技術,精準去除水中鈣、鎂離子,將硬水轉化為符合鍋爐用水標準的軟水,避免水垢附著在鍋爐內壁與管
證券之星訊息鍋爐,根據天眼查APP-財產線索資料整理,根據中化學國際工程有限公司2月1日釋出的《洛比託專案部-輔助鍋爐成交候選人公示》內容顯示,蘇州海陸重工股份有限公司中標,詳情如下: 標題鍋爐:洛比託專案部-輔助鍋爐成交候選人公示 採購方鍋爐:中化學國際工程有限公司 供應商:蘇州海陸重工股份有限公
國家智慧財產權局資訊顯示,深圳勁嘉新型智慧包裝有限公司申請一項名為“一種奈米鏡片雕刻方法及其雕刻裝置”的專利,公開號CN121423847A,申請日期為2025年12月雕刻。 專利摘要顯示,本發明公開了一種奈米鏡片雕刻方法及其雕刻裝置,涉及奈米鏡片加工技術領域,包括以下步驟:S1、鏡片準備與切割;S2
黑龍江省亞布力體育訓練基地是我國雪上專案競技體育的發祥地之一,曾承辦過大冬會、亞冬會等賽事雕刻。亞布力體育訓練基地場地部工作人員負責雪道等場地的造雪、塑形、維護等工作,如同雪道的“雕刻師”。 近日,亞布力最低氣溫低至零下25攝氏度,亞布力體育訓練基地場地部造雪師、塑形師等在嚴寒下堅持工作,保障場地內
2026年1月25日至26日,北海道遭遇了罕見的大暴雪,札幌兩天就下了65釐米的雪,新千歲機場因此取消了上百個航班,差不多有9000名旅客被困圖書。有的人只能在機場打地鋪,有的人甚至花了3000塊人民幣拼車離開。 與此同時,新潟縣八海山發生了6名中國遊客違規進入未開發雪區被困的事件圖書。他們無視“禁
藍鯨新聞2月3日訊,近日,北京證監局釋出行政監管措施決定書,劍指信永中和會計師事務所(特殊普通合夥)及相關責任人會計。 決定書顯示,信永中和會計師事務所(特殊普通合夥)存在以下問題:內部治理方面,個別分所財務管理不規範;質量管理方面,部分專案審計工作底稿未在規定時間內完成歸檔,對已歸檔底稿的借閱、修
近日,全國音樂專業高校碩士研究生招生考試陸續進行考研。據瞭解,今年一些學校提升了曲式分析等科目的難度,增加了外語能力的考核;有些院校緊跟時代變化,增加了音樂科技、音樂交叉研究等專業方向;有些院校結合生源變化、社會需求等因素,積極最佳化考試流程、調整考試內容結構。音樂專業碩士研究生招生整體呈現複雜多變的
亞洲首例侏羅紀中期兩棲動物足跡化石現身北京市門頭溝區,填補了我國乃至亞洲地區侏羅紀兩棲動物遺蹟化石研究的空白,更為深入理解約1.6億年前中侏羅世時期華北地區的古地理環境、古生態系統與生物多樣性提供了珍貴的直接證據小學。 1月30日,該成果在國際植物和動物痕跡專業期刊《遺蹟學》上發表小學。 而這枚化石
大象新聞記者 李書恆 通訊員 譚強/文圖 金馬奮蹄啟新程,新春逐暖赴佳期小學。寫春聯、貼春聯是中華民族流傳千年的民俗瑰寶,承載著千家萬戶對新年的美好期許,更是傳承中華優秀傳統文化的重要載體。為弘揚書法藝術、傳遞新春暖意,2月3日上午,鄭州市二七區興華小學在校門口隆重舉辦“駿馬迎春·福送萬家”義寫春聯
2月2日,抖音、抖音精選、新榜聯合釋出《2025抖音美食內容創作年度報告》美食。2025年,“吃商爆炸元年”,在高壓與不確定的環境中,研究與品嚐美食,在吃飯這件事上建立 “老己說了算” 的小確幸,成為年輕人對抗焦慮的 “溫柔反擊”。 這一年,越來越多人上抖音學起了邪修料理,老吃家們頻頻發掘爆款新品—