@鄭州、洛陽車主!明起,多路口將增設“電子眼”→

洛陽市欒川縣

記者從洛陽市欒川縣公安局交通管理大隊獲悉,欒川縣鸞州大道與黃石砭君山東路交叉口、鸞州大道與安康路交叉口、鸞州大道與伊水路交叉口、鸞州大道與伏牛路交叉口、鸞州大道與長春路交叉口、興華路與伏牛路交叉口將增設交通技術監控裝置,2月10日起開始啟用電子

@鄭州、洛陽車主!明起,多路口將增設“電子眼”→

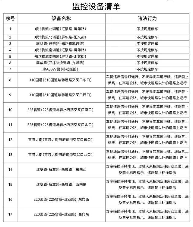
監控裝置設定地點及查處的道路交通違法行為:

@鄭州、洛陽車主!明起,多路口將增設“電子眼”→

中牟新區

為全面推動中牟新區交通管理工作,有效預防和減少道路交通事故的發生,保障人民群眾出行安全,根據《中華人民共和國道路交通安全法》、《行政處罰法》等法律法規規定,中牟新區公安局交通管理警察大隊在部分道路、路口整改、增設交通技術監控裝置,現將這批新建、整改的交通技術監控裝置予以公示電子

公示時間

2026年2月4日 - 2月10日

抓拍時間

2026年2月11日起

抓拍內容

機動車違反交通訊號燈通行的、不按導向車道行駛的、機動車逆向行駛的、機動車違反禁止標線指示的、機動車違反禁令標誌指示的、駕車接撥手持電話的、駕駛人未按規定使用安全帶的、不按規定停車電子

@鄭州、洛陽車主!明起,多路口將增設“電子眼”→

來源:洛陽交警,平安中牟,河南交通廣播綜合

本站內容來自使用者投稿,如果侵犯了您的權利,請與我們聯絡刪除。聯絡郵箱:[email protected]

本文連結://sanya.haizhilanhn.com/post/12828.html

🌐 /