胖東來再回應“雞蛋被檢出角黃素”:檢測結果全部合格,針對“王海測評”釋出的侵權與虛假不實資訊已進行取證,將透過法律途徑依法維權

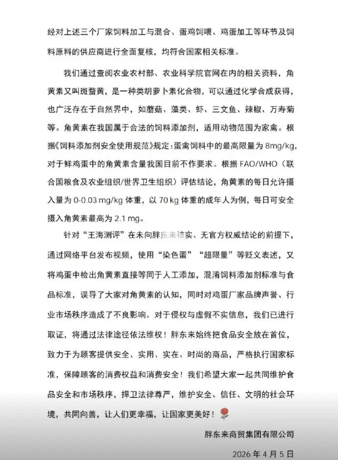
4月5日,胖東來官方賬號釋出關於“王海測評”釋出胖東來銷售鮮雞蛋檢出角黃素的情況說明(二):關注到“王海測評”釋出的相關影片後,我們第一時間成立調查小組進行事件調查,將在售的正大、德青源、野跡鳴、黃天鵝、聖迪樂品牌鮮雞蛋同時送往三家檢測機構分別進行檢測,由於檢測專案較多,檢測報告約150份,於4月3日全部檢測完畢,重點檢測了鮮雞蛋重金屬、獸藥殘留、新增劑、微生物等相關指標,檢測結果全部合格,符合產品執行標準以及GB/T39438-2020《包裝雞蛋》、GB2749-2015《食品安全國家標準蛋與蛋製品》規定要求法律

同時,也對鮮雞蛋中角黃素含量進行了檢測,因目前沒有相應的國家標準作為判定,檢測數值僅作為參考法律

胖東來再回應“雞蛋被檢出角黃素”:檢測結果全部合格,針對“王海測評”釋出的侵權與虛假不實資訊已進行取證,將透過法律途徑依法維權

胖東來再回應“雞蛋被檢出角黃素”:檢測結果全部合格,針對“王海測評”釋出的侵權與虛假不實資訊已進行取證,將透過法律途徑依法維權

來源:介面新聞

【來源法律:瀟湘晨報】

本站內容來自使用者投稿,如果侵犯了您的權利,請與我們聯絡刪除。聯絡郵箱:[email protected]

本文連結://sanya.haizhilanhn.com/post/27378.html

🌐 /