西北大學啟動賈平凹女兒賈淺淺涉嫌論文抄襲調查

4月9日論文,西北大學釋出情況通報:

近日,學校關注到網上對於我校文學院教師賈某某涉嫌學術論文抄襲等問題的相關反映,學校高度重視,已成立工作專班,啟動調查程式論文

西北大學對學術不端行為秉持“零容忍”態度,一經查實,將按照有關規定嚴肅處理,以維護良好學術聲譽和學術風氣論文

感謝社會各界的關心與監督論文

西北大學

2026年4月9日

此前報道>

近日,博主“抒情的森林”發帖稱,詩人、西北大學文學院副教授、陝西省青年文學協會副主席賈淺淺發表於2014年7月《文藝爭鳴》的學術論文《文學視閾下賈平凹繪畫藝術研究》,涉嫌抄襲四位不同作者已發表的文章論文

將朱良志舊文“移花接木”

贊父親賈平凹畫作“氣韻生動”

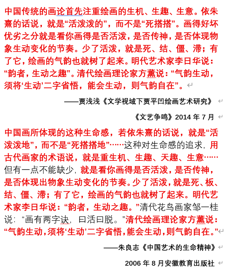
“抒情的森林”發現,賈淺淺將學者朱良志在2006年《中國藝術的生命精神》中關於中國畫普遍理論的核心觀點移用於《文學視閾下賈平凹繪畫藝術研究》一文,評價其父親賈平凹繪畫作品“氣韻生動”論文

西北大學啟動賈平凹女兒賈淺淺涉嫌論文抄襲調查 西北大學啟動賈平凹女兒賈淺淺涉嫌論文抄襲調查

展開全文

與曾令存論文部分段落高度雷同

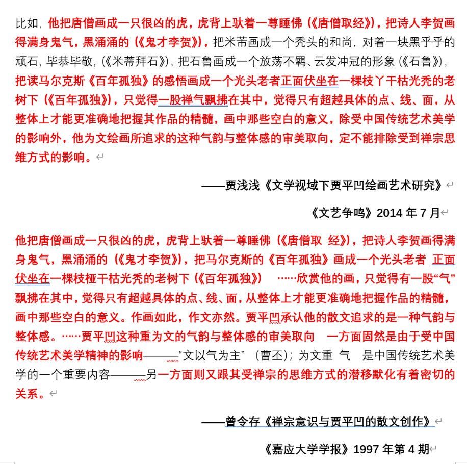
“抒情的森林”還發現,賈淺淺論文中關於賈平凹畫作《唐僧取經》《鬼才李賀》《百年孤獨》等作品的描述,與學者曾令存1997年發表的《禪宗意識與賈平凹的散文創作》一文的文字存在大面積重疊論文。不僅畫作名稱、具體意象描述,如“黑湧湧的”、“光頭老者”等語句雷同,其關於賈平凹繪畫“追求氣韻與整體感”、“受禪宗思維影響”的核心觀點及完整論述段落也近乎一致,且未標註引用文獻。

西北大學啟動賈平凹女兒賈淺淺涉嫌論文抄襲調查 西北大學啟動賈平凹女兒賈淺淺涉嫌論文抄襲調查

賈平凹畫作《唐僧取經》

與季酉辰《賦形式以精神》論點重合

在論述中國畫“筆墨與空白”關係的關鍵章節,賈淺淺文章的部分段落與畫家季酉辰2010年發表的《賦形式以精神》一文高度相似論文。從“繪畫的生命力在於筆墨與空白間的張力”這一核心論點,到“空白與筆墨……如同陰與陽、有與無一樣永遠在不停地流動”等多句表述,均被直接挪用,僅有個別詞語順序微調,也沒有標註引用文獻。

西北大學啟動賈平凹女兒賈淺淺涉嫌論文抄襲調查

賈淺淺論文與韓羽文章框架與表述雷同

原文首發雜誌《美文》主編系賈平凹

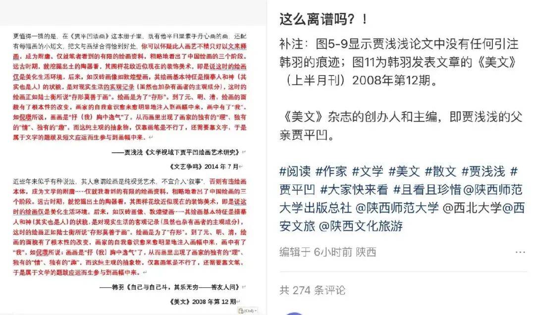
此外,賈淺淺文章開篇對中國繪畫“三階段論”的論述,其整體框架、邏輯推演及所引古人語句,與作家韓羽2008年12月發表於《美文》雜誌的文章高度一致論文。在關於“文畫關係”、“題跋藝術”等部分的論述中,從獨特的個人化比喻(如“語言的磨刀石”)到具體的論證過程,二者也呈現出雷同之處,亦未標註引用文獻。

值得注意的是,韓羽該文發表的《美文》雜誌,其創辦人、主編正是賈平凹論文

西北大學啟動賈平凹女兒賈淺淺涉嫌論文抄襲調查 西北大學啟動賈平凹女兒賈淺淺涉嫌論文抄襲調查 西北大學啟動賈平凹女兒賈淺淺涉嫌論文抄襲調查

賈平凹畫作《蹭癢癢》

從時間線看,上述四篇文章發表時間均早於賈淺淺論文的2014年論文。綜合對比材料來看,賈淺淺並非一 般的觀點借鑑或合理引用,而是對其餘作者已發表的、具有獨創性的核心論述、理論分析及具體描述進行了系統性、非引用的文字挪用。

“米芾拜石”變“米蒂拜石”

賈淺淺論文被指存多處錯字

“抒情的森林”還發現,賈淺淺《文學視閾下賈平凹繪畫藝術研究》一文字身存在多處文字錯誤論文。在論述中國傳統文化典故時,作者將藝術史上著名的“米芾拜石”(北宋書法家米芾的軼事)誤寫為“米蒂拜石”。同時,將常用的引語“常言道”誤寫為“常言到”。

西北大學啟動賈平凹女兒賈淺淺涉嫌論文抄襲調查

在西北大學文學院官網的個人簡介中,這篇涉嫌抄襲且存在錯字的論文,卻被賈淺淺本人列為其重要的學術成果論文

西北大學啟動賈平凹女兒賈淺淺涉嫌論文抄襲調查

論文被指涉嫌抄襲其父賈平凹作品

個別段落時隔20年“張冠李戴”重新發表

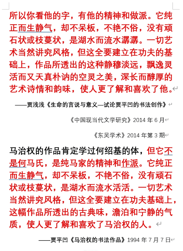
在賈淺淺“近年來的主要科研成果”中,排在首位的《生命的言說與意義一試論賈平凹的書法創作》同樣存疑論文

博主“抒情的森林”曾發帖稱,賈淺淺於2014年6月發表這篇論文部分內容,與其父賈平凹的《馬治權的書法作品》一文高度相似論文。賈平凹發表於1994年7月、刊登於1998年第5期《書畫藝術》的這篇對另一位書法家馬治權作品的評述,20年後,部分語句被女兒“張冠李戴”用在了自己身上。

西北大學啟動賈平凹女兒賈淺淺涉嫌論文抄襲調查

“抒情的森林”社交網路截圖

來源論文:西北大學官方網站、都市快報

編輯論文:楊莉

稽覈論文:陳唯一

終審論文:王一帆

本站內容來自使用者投稿,如果侵犯了您的權利,請與我們聯絡刪除。聯絡郵箱:[email protected]

本文連結://sanya.haizhilanhn.com/post/28566.html

🌐 /