國家大劇院公開招聘工作人員

國家大劇院2026年度公開招聘

工作人員公告

國家大劇院公開招聘工作人員

國家大劇院是經中央編委批准成立、北京市人民政府直屬的正局級事業單位招聘。國家大劇院作為大型公共文化藝術機構和國家級表演藝術中心,始終堅持“人民性、藝術性、國際性”宗旨,秉持“引領、傳承、創新、開放、包容”的發展理念,精心打造表演藝術中心平臺、主題原創藝術平臺、藝術普及教育平臺、綜合藝術展示平臺、文化交流合作平臺和數字文化傳播平臺,在服務國家文化強國戰略和首都全國文化中心、國際交往中心建設中發揮了積極作用。為推動國家大劇院“一院三址”發展的新格局,加強幹部隊伍建設,現面向社會公開招聘工作人員,有關事項公告如下。

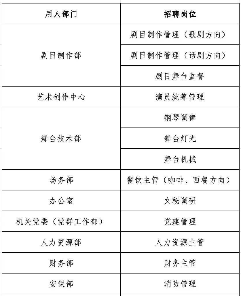
招聘崗位及要求

國家大劇院公開招聘工作人員 國家大劇院公開招聘工作人員

展開全文

報名資格

(一)具有中華人民共和國國籍,遵守憲法和法律;政治立場堅定,擁護中國共產黨的領導和中國特色社會主義制度招聘

(二)一般應具有國家計劃內招生的大學本科及以上學歷招聘。應屆畢業生要求為統招生源(不含定向、委培),按時畢業並取得相應學歷學位,畢業證書落款年度2年內(2025年、2026年)的高校畢業生,及2024年離校未就業(未與任何單位簽訂合同且無單位繳納社會保險記錄)的高校畢業生;2025年1月1日至釋出公告前取得國(境)外學歷學位並完成教育部留學服務中心學歷學位認證的留學回國人員。

(三)北京生源畢業生需具有北京市常住戶口,非北京生源應屆畢業生和留學回國人員還須符合北京市引進畢業生相關政策招聘。社會人員應具有北京市常住戶口。

(四)年齡限38週歲及以下(1987年4月1日(含)以後出生)招聘

(五)身體健康,品行良好,具備崗位所需的專業技能、任職資格和其他條件招聘

(六)應聘人員應接受“一院三址”調配使用招聘

(七)符合迴避制度要求招聘

報名條件

招聘工作程式

(一)報名及資格審查

報名時間:自公告之日起至2026年4月22日17:00,如有調整變化另行通知招聘

應聘人員需於國家大劇院官網首頁下方進入“招賢納士”欄目線上填報申請相關崗位,每名應聘人員限報1個崗位招聘

應聘人員需線上上報名系統中提交誠信承諾書(簽字掃描版),未按要求提交者將影響資格審查招聘

依據招聘崗位要求、報名資格條件進行資格審查,線上上傳資格審查材料,資格審查工作貫穿招聘全過程招聘

若應聘人員所學學科專業程式碼與所報考崗位學科專業程式碼不一致,或國(境)外院校所學學科專業名稱與所報考崗位學科專業名稱不一致,但與崗位所要求的學科專業類同,可對照教育部歷年公佈的學科專業目錄,以及經教育部批准的各學校特設專業目錄,在簡歷附件中上傳所在學校、院或系級出具的相關專業說明材料;國(境)外院校上傳附有中文翻譯的專業課程目錄及成績單材料;所學學科專業名稱及程式碼不一致的將結合實際情況進行稽覈招聘

應聘人員應對本人所提交的應聘材料真實性負責,必須提供真實、有效的個人資訊及證書、證件等相關材料招聘。凡與報名條件不符或提供虛假資訊、偽造相關材料者,一經發現,取消考試資格或聘用資格,已辦理聘用手續者取消聘用,應聘人員本人承擔由此產生的後果。招聘系統中填報資訊不全、不準而影響條件認定的視為資格不透過。

(二)初試

初試一般採用筆試或專業能力測試等方式進行,成績實行百分制,合格分數線為60分,主要考察應聘崗位所需的綜合素質、專業知識招聘。初試時間、地點及方式另行通知。

(三)複試

根據初試成績從高到低的排序按照1:5的比例確定參加複試人選(複試人選未達到比例,按實際入圍人員確定)招聘。複試後如出現崗位空缺,根據需要可以從同一崗位初試合格的人員中,按照初試成績由高到低的順序依次進行遞補。複試一般採用面試等方式進行,面試考官包含內部考官和外部考官。複試成績實行百分制,合格分數線為70分,主要考察應聘人員的政治素質、履職能力、勝任素質。複試時間、地點及方式另行通知。

(四)綜合考評

根據初試和複試的總成績由高到低的順序(初試成績佔30%,複試成績佔70%),按照最多不超過1:3的比例,確定綜合考評人選(綜合考評人選未達到比例,按實際入圍人員確定)招聘。綜合考評後如出現崗位空缺,根據需要可以從同一崗位初試和複試合格人員中,按照總成績由高到低的順序依次遞補。綜合考評主要考評應聘人員的德才素質、專業技能和工作實績,並根據崗位需要進行實踐考察。

(五)組織考察、政審和體檢

根據綜合考評結果,按照1:1比例擇優甄選候選人,並確定為擬組織考察人選招聘。組織考察後如出現崗位空缺,根據需要可以在綜合考評合格人員內依次遞補。組織考察同時進行政審併到指定醫院體檢。

(六)聘用(入職)

依據組織考察、政審情況、體檢結果,經劇院集體研究,擇優確定擬聘人員,並在國家大劇院官網對擬聘人員進行公示,公示期不少於5個工作日招聘。公示期滿,對公示無異議或反映問題不影響聘用的人員,按相關規定辦理入職手續。

其他事項

(一)本次招聘將採取簡訊或電話方式通知各環節入圍人員,應聘人員應保證報名時所留聯絡方式正確並保持暢通招聘。未入圍者均不另行通知。

(二)取得的國(境)外學歷學位以教育部留學服務中心認定為準招聘

(三)考試不指定考試輔導用書,不舉辦也不委託任何機構舉辦考試輔導培訓班招聘

(四)違反公開招聘政策的擬聘人員,不予或取消聘用招聘

(五)應聘人員應按照規定的時限及要求,配合完成公開招聘各項工作,未能按照規定時限及要求完成的,取消應聘資格招聘

聯絡方式

2026年4月13日

來源招聘:國家大劇院

本站內容來自使用者投稿,如果侵犯了您的權利,請與我們聯絡刪除。聯絡郵箱:[email protected]

本文連結://sanya.haizhilanhn.com/post/29874.html

🌐 /