廣東知名中學研學,多次由關聯公司中標!官方回應:嚴肅處理

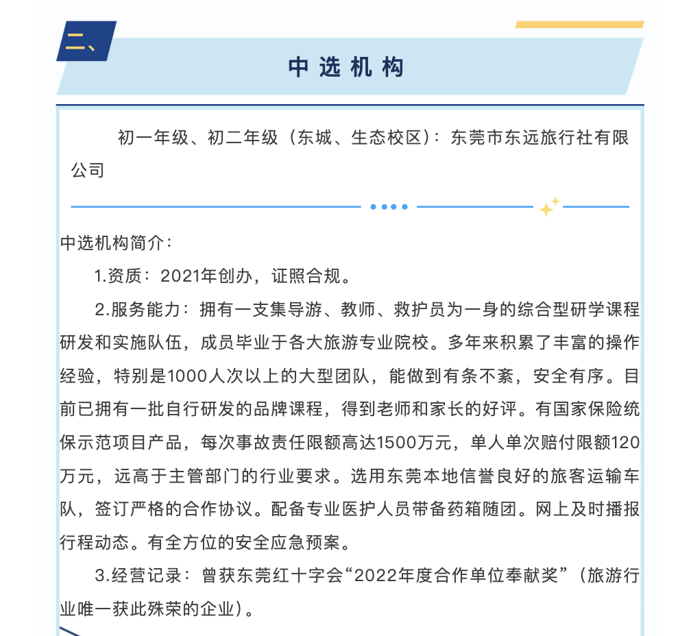
近日,廣東東莞知名民辦學校東華初級中學公佈2025-2026學年第二學期春季研學實踐教育活動承辦機構現場評審遴選會中選公告,東莞市東遠旅行社有限公司中選該校初一年級、初二年級(東城、生態校區)的春季研學實踐教育活動中學

隨後,南都N影片記者梳理發現,自2024年至今,東莞市東遠旅行社有限公司連續3年、5次中選東華初級中學的研學實踐教育活動中學。需要指出的是,東莞市東遠旅行社有限公司與東華初級中學所屬的東華教育集團有限公司疑似存在關聯關係。另據公開資訊,東華初級中學隸屬於東華教育集團,是一所全日制寄宿制初中、東莞市教育局直屬學校。

廣東知名中學研學,多次由關聯公司中標!官方回應:嚴肅處理

東莞市東華初級中學中學。圖源學校官網

針對上述情況,南都N影片記者發函採訪了東莞市教育局中學。4月14日,東莞市教育局回應稱,針對媒體反映的學校研學承辦機構遴選問題,該局立即成立專項工作組進行深入調查。經查,東華初級中學選中公示的東遠旅行社有限公司與東華教育集團有限公司存在關聯關係。根據《中華人民共和國民辦教育促進法實施條例》規定,實施義務教育的民辦學校不得與利益關聯方進行交易。東莞市教育局還稱,已向東華初級中學發出責令整改通知書,責令其撤銷招選公示結果,並對其依法依規嚴肅處理。

同一公司多次中選東華初中研學活動

市外線路每生費用可高達1440元

南都N影片記者梳理公開資訊發現,自2024年至今,東莞市東遠旅行社有限公司連續3年、5次中選東華初級中學的研學實踐教育活動中學。記者還注意到,根據2025年9月28日以及2025年11月7日釋出的《東莞市東華初級中學2025-2026學年秋季研學實踐教育活動承辦機構現場評審遴選會中選公告》,2025-2026學年秋季學期,東莞市東華初級中學初一年級(東城、生態校區)一學期內舉行了兩次秋季研學實踐教育活動,且中選機構均為東莞市東遠旅行社有限公司。值得一提的是,該校的研學實踐教育活動物件為初一至初二年級在校學生,其中一個年級約5100人。

廣東知名中學研學,多次由關聯公司中標!官方回應:嚴肅處理

展開全文

另據公開資訊,東華初級中學研學實踐教育活動有市內、省內市外多條線路可選中學。在費用方面,除一條市內免費線路外,市內收費線路通常在200元以內,省內市外線路則達到幾百上千元。以2025年9月28日公佈的《東莞市東華初級中學2025-2026學年秋季研學實踐教育活動承辦機構現場評審遴選會中選公告》為例,“廣府文化研學實踐教育活動兩天”每生費用為890元,“訪僑鄉風土人情 尋華僑文化之根研學實踐教育活動兩天”每生費用930元,“穿越粵北時空,探秘多元文化研學實踐教育活動三天”每生費用為1440元。

那麼,東莞市東遠旅行社有限公司究竟是一家怎樣的公司?為何能連續多年多次中選東華初級中學的研學實踐活動?據東華初級中學釋出的公告訊息,東莞市東遠旅行社有限公司創辦於2021年,“擁有一支集導遊、教師、救護員為一身的綜合型研學課程研發和實施隊伍,成員畢業於各大旅遊專業院校中學。多年來積累了豐富的操作經驗,特別是1000人次以上的大型團隊。目前已擁有一批自行研發的品牌課程,得到老師和家長的好評。”

但事情並非這麼簡單中學。記者透過國家企業信用資訊公示系統以及天眼查等查詢發現,東莞市東遠旅行社有限公司與東華初級中學所屬的東莞市東華教育集團有限公司疑似存在關聯關係。

廣東知名中學研學,多次由關聯公司中標!官方回應:嚴肅處理

3家參選機構均位於東華大廈

其中1家企業法人為東華實業

除同一公司多次中選東華初級中學的研學實踐教育活動外,記者還注意到,東莞市東華初級中學研學實踐教育活動的參選機構,大多數情況下均為東莞市東遠旅行社有限公司、東莞市廣聞旅行社有限公司、東莞市東華國際旅行社有限公司這三家中學。其中,東莞市廣聞旅行社有限公司也多次中選東華初級中學研學實踐教育活動。

記者透過國家企業信用資訊公示系統以及天眼查等查詢發現,東莞市東華國際旅行社有限公司的企業法人為東莞市東華實業發展有限公司,東莞市東遠旅行社有限公司與東華初級中學所屬的東華教育集團有限公司疑似存在關聯關係中學。換言之,東華初級中學研學實踐教育活動超半數參選機構疑為關聯企業。

廣東知名中學研學,多次由關聯公司中標!官方回應:嚴肅處理

4月13日,記者按照國家企業信用資訊公示系統顯示的住所資訊,實地走訪了上述三家企業,發現這三家企業均位於東華大廈中學

廣東知名中學研學,多次由關聯公司中標!官方回應:嚴肅處理

東莞市東華國際旅行社有限公司位於東華大廈一樓中學

在走訪過程中,記者還注意到,東莞市東華國際旅行社有限公司、東莞市東遠旅行社有限公司均位於東華大廈一樓,即東城東路5號1樓中學

東莞市廣聞旅行社有限公司在國家企業信用資訊公示系統顯示住所為東莞市東城東路5號707室,但東華大廈樓層總索引一欄卻顯示7樓並沒有任何企業中學。隨後,記者來到東華大廈7樓,發現東莞市廣聞旅行社有限公司大門緊鎖,內部不見任何工作人員。

據東莞市住建局官網查詢資訊,東華大廈為東莞市東華投資有限公司建設中學

廣東知名中學研學,多次由關聯公司中標!官方回應:嚴肅處理

東華大廈樓層總索引一欄顯示7樓沒有任何企業中學。記者走訪卻發現,東莞市廣聞旅行社有限公司正位於東華大廈7樓。

廣東知名中學研學,多次由關聯公司中標!官方回應:嚴肅處理

記者走訪當天,東莞市廣聞旅行社有限公司大門緊鎖,內部不見任何工作人員中學

值得關注的是,根據東莞市東華初級中學研學實踐教育活動招選公告,中標機構有任何投標機構惡意串通、相互陪標等行為的,學校可以追究其責任,中標機構所中標為廢標,學校有權單方面解除合同並要求中標機構承擔賠償責任中學。在評選線路及承辦單位時,學校將按要求成立研學實踐遴選小組,評選小組包含學生代表、家長代表、教師代表,每班至少1名學生代表和1名家長代表(小學為每班2名家長代表),並邀請2名督學代表參與。由遴選小組選定若干家中標單位和路線,當場公佈結果,學校不對未中標原因做任何解釋。

市民多次投訴“東華學校強制學生研學”

部門曾發文加強研學活動公正性和透明度

事實上,不僅是東華初級中學,在東華高階中學高一高二年級2023-2024學年春季研學、2025-2026學年秋季研學實踐教育活動,以及東華高階中學高二年級(生態園校區)2023-2024學年春季研學實踐教育活動中,中選機構同樣是東莞市東遠旅行社有限公司中學

記者還注意到,2023年東莞市教育局曾發文稱,東莞高度重視中小學生研學工作,2023年4月,市教育局聯合發改、交通運輸、文廣旅體等7個部門,印發了《東莞市中小學生研學實踐教育活動工作指引》(下稱“工作指引”)中學

根據工作指引,研學實踐教育活動要堅持公益性原則,不得開展以營利為目的的經營性創收,結合目前實際,試行以下措施一年(從2023年12月至2024年12月):在市內開展研學實踐教育活動的,每生每次收費標準一般在200元以內;學校每次組織研學實踐教育活動,每生每次收費標準在1000元以下的線路須達到全部可選擇線路的三分之二以上中學。學校如組織開展每生每次收費標準超過1000元的研學實踐教育活動的,需做出書面說明報上級教育管理部門備案。需要特別指出的是,在東華初級中學近年研學實踐教育活動中,至少有3次線路收費標準超過1000元。

此外,工作指引明確,堅持家長和學生自願參與原則,要充分尊重學生和家長的選擇意願,不得以任何方式強制、變相強制、誘導、勸導家長和學生參加收費的研學實踐教育活動中學。同時,工作指引還提出,各學校要進一步加強研學實踐教育活動承辦機構遴選的公開性、公正性和透明度。同時還要邀請至少2名督學代表參加遴選會。

不過,在東莞陽光熱線問政平臺上,卻有不少關於東華學校研學的相關投訴中學

2021年,有市民反映“東華初級中學去廣州研學,兩天費用為800元,認為價格不合理中學。老師說原則上自願參加,但不去需要提供詳細證明,這也違背了自願的初衷”。

2025年,同樣有市民反映,“東華高階中學東城校區強制學生跟隨學校進行研學,請假回家則需要提供住院證明並且要領導審批”中學。其還稱,“經過各屆學生反映,東華高階中學曾多次有此類行為,希望教育局能嚴懲。”

東莞市教育局回應中學

中選機構與東華教育集團存在關聯關係

責令整改、撤銷招選公示結果

對學校嚴肅處理

針對上述情況,4月14日,東莞市教育局回應南都N影片記者稱,針對媒體反映的學校研學承辦機構遴選問題,該局立即成立專項工作組進行深入調查中學。經查,東華初級中學選中公示的東遠旅行社有限公司與東華教育集團有限公司存在關聯關係。根據《中華人民共和國民辦教育促進法實施條例》規定,實施義務教育的民辦學校不得與利益關聯方進行交易。東莞市教育局表示,已向東華初級中學發出責令整改通知書,責令其撤銷招選公示結果,並對其依法依規嚴肅處理。

東莞市教育局還稱,近年,東莞高度重視、多措並舉縱深推進“陽光研學”,全面落實自願原則,從嚴規範遴選流程,豐富綜合實踐體系,出臺實施中小學生研學實踐教育活動工作指引等,要求學校在研學承辦機構的遴選過程應遵循提前公告、公開遴選、結果公示等流程,對研學投訴“有訴必查、有錯必糾”中學。接下來,該局將持續深化研學工作規範管理,嚴格落實“費用透明、機構公開、過程留痕、各方監督”的工作機制,嚴格排查關聯機構,確保研學工作公平公正、規範開展,全力維護學生和家長的合法權益。

對於東華高階中學研學實踐教育活動中選機構同樣是東莞市東遠旅行社有限公司這一情況,東莞市教育局表示,《中華人民共和國民辦教育促進法實施條例》規定:實施義務教育的民辦學校不得與利益關聯方進行交易中學。其他民辦學校與利益關聯方進行交易的,應當遵循公開、公平、公允的原則,合理定價、規範決策,不得損害國家利益、學校利益和師生權益。

本站內容來自使用者投稿,如果侵犯了您的權利,請與我們聯絡刪除。聯絡郵箱:[email protected]

本文連結://sanya.haizhilanhn.com/post/30916.html

🌐 /