教育部認定名單公佈 靈武市上榜!

近日,教育部印發通知,公佈2025年國家學前教育普及普惠縣(市、區)名單教育。2025年第一批認定427個縣(市、區)為國家學前教育普及普惠縣,其中寧夏7個縣(市、區)上榜。一起來看——

2025年國家學前教育

普及普惠縣(市、區)名單

(寧夏)

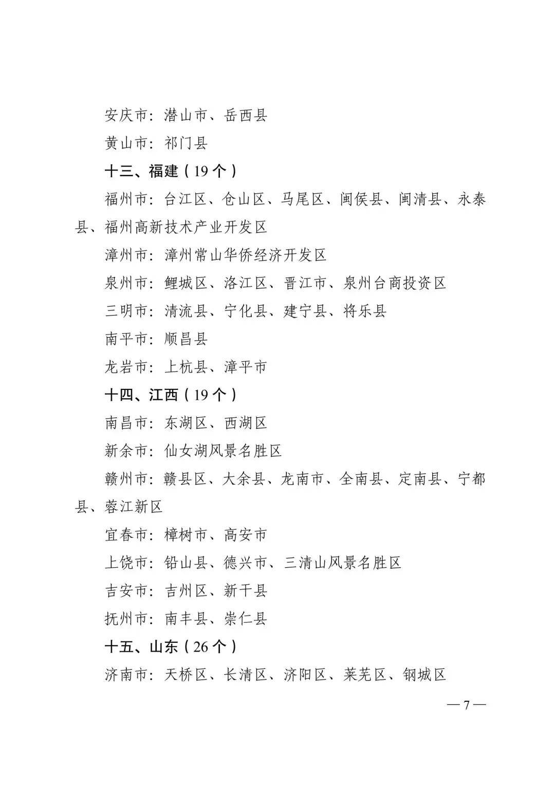
銀川市教育:興慶區、西夏區、 靈武市

石嘴山市教育:平羅縣

吳忠市教育:利通區、鹽池縣

固原市教育:隆德縣

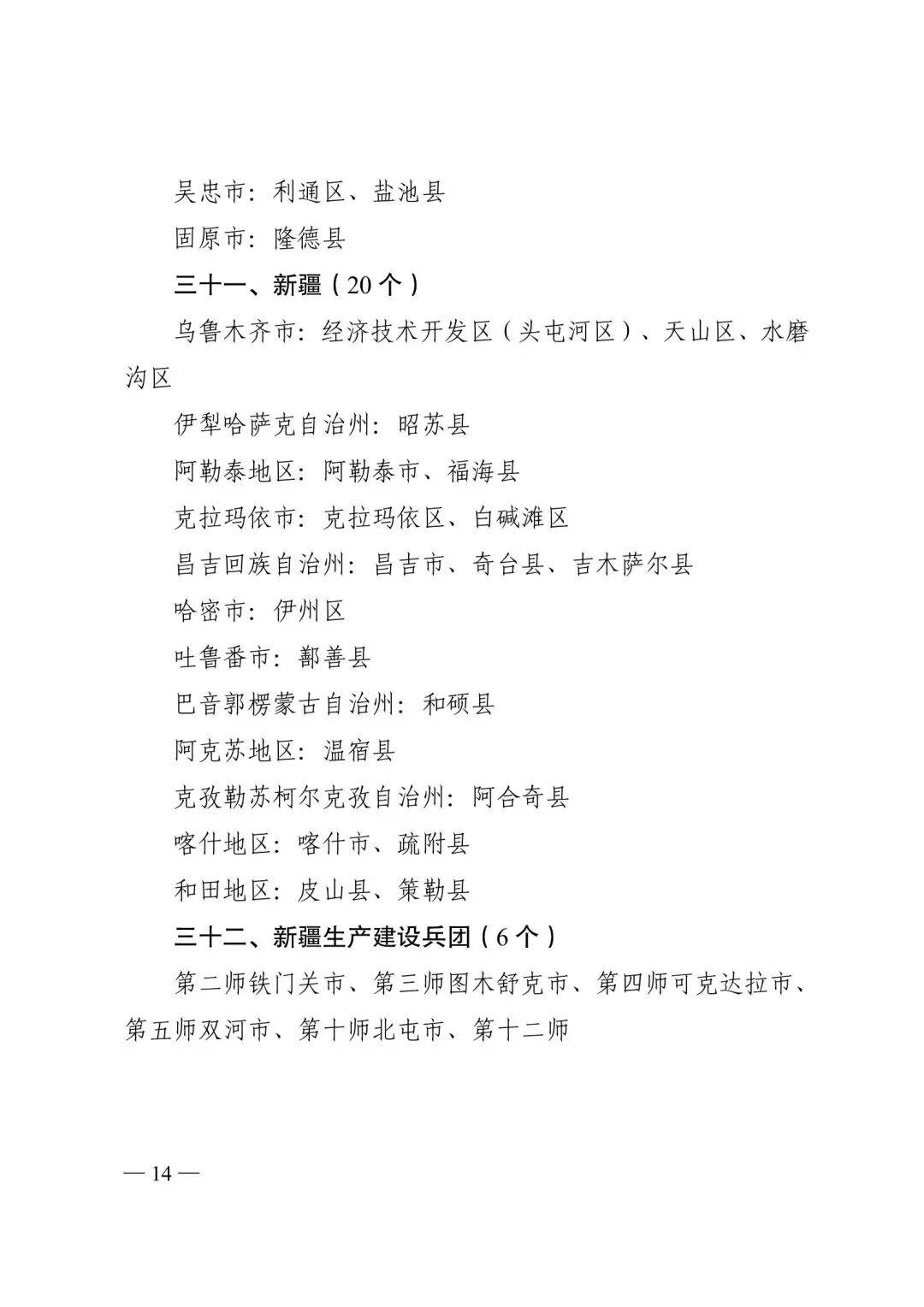
全名單如下↓↓

教育部認定名單公佈 靈武市上榜!

教育部認定名單公佈 靈武市上榜!

展開全文

教育部認定名單公佈 靈武市上榜!

教育部認定名單公佈 靈武市上榜! 教育部認定名單公佈 靈武市上榜! 教育部認定名單公佈 靈武市上榜! 教育部認定名單公佈 靈武市上榜! 教育部認定名單公佈 靈武市上榜! 教育部認定名單公佈 靈武市上榜! 教育部認定名單公佈 靈武市上榜! 教育部認定名單公佈 靈武市上榜!

通知要求——

各地要深入貫徹習近平新時代中國特色社會主義思想和黨的二十屆四中全會精神,嚴格落實《中華人民共和國學前教育法》《教育強國建設規劃綱要(2024—2035年)》要求,錨定“十五五”時期“推動學前教育優質普惠發展”總目標,將學前教育改革發展全面納入本地區“十五五”規劃統籌推進,著力辦好人民滿意的學前教育教育

要精準研判學前人口規模結構變化趨勢,構建與人口變化相協調的基本公共教育服務供給機制,持續最佳化普惠性學前教育資源配置,切實保障適齡幼兒享有公平優質的學前教育教育

要健全學前教育普惠保障機制,堅決落實學前一年免費教育民生政策,提升免費學前教育政策的群眾獲得感教育

要牢固樹立質量核心意識,嚴格遵循幼兒身心發展規律,全面落實以遊戲為基本活動的要求,促進幼兒在遊戲和生活中健康快樂成長,持續提升保教質量,推動學前教育從“幼有所育”向“幼有優育”邁進教育

來源教育:微言教育

本期編輯教育:蘇 琦

審 核教育:路 圓

籤 審教育:陳玉華

本站內容來自使用者投稿,如果侵犯了您的權利,請與我們聯絡刪除。聯絡郵箱:[email protected]

本文連結://sanya.haizhilanhn.com/post/9006.html

🌐 /