2025年4月1日,紐西蘭正式落地全新投資移民政策——Active Investor Plus Visa(簡稱AIP)移民。這一輪調整的核心導向非常明確:吸引具備長期資本實力、同時注重資產配置質量的全球投資人。 從整體設計來看,AIP不再單純強調“資金規模”,而是更加註重“投資結構”與“申請體驗”移
觀點網訊:4月15日,南方順豐倉儲物流封閉式基礎設施證券投資基金髮布關於基金份額解除限售的提示性公告物流。 根據公告,本次場內解除限售生效時間為2026年4月21日,涉及17家專業機構投資者持有的戰略配售份額物流。 本次解除限售的場內份額共計14470萬份,場外解除鎖定份額為0份物流。解禁前基金可流
4月13日下午,2026年廣東省城市足球超級聯賽(以下簡稱為 “粵超”)新聞吹風會在廣州亞洲國際大酒店舉行收藏。會上正式釋出了賽事完整賽程,這場覆蓋廣東全省21個地市的頂級城市足球賽事即將全面展開。 收藏!21城綠茵逐光出征" alt="粵超全賽程一鍵收藏!21城綠茵逐光出征"> 採寫:南都N影片記
昨夜今晨,北京亦莊的深夜沒有喧囂,卻上演了一場足以載入科技史的狂飆——2026人形機器人半程馬拉松全流程測試震撼落幕科技。70餘支國內外隊伍、超70臺機器人集結,在21.0975公里的賽道上徹夜競速,自主導航、避障爬坡、換電續航,全程無人工干預完成“魔鬼賽程” 。 宇樹H1以每秒3.3米的速度“貼地
21個小時,足以從北京飛到紐約三個來回美容。但在談判桌前,這21個小時只換來一個結果:白忙活。 一場1979年以來美伊最高規格的交鋒,最終以美國憤然離場慘淡收場美容。 據現場畫面描述,美國副總統萬斯熬得眼睛都快“綠”了美容。後半夜,他頂著黑眼圈出來宣佈結果:好訊息是,雙方確實“搭上了話”;壞訊息是,
深圳和廣州在4月11日晚各自拿到一場關鍵勝利,比分分別是93比88和95比81,讓廣東籃球在這個夜晚格外搶眼快速。 先從廣州與同曦這場“生死戰”說起快速。賽前兩隊同處季後賽邊緣區域,廣州戰績緊咬北控和吉林,三隊之間的勝場差只有1場左右,輸一場就可能從前12掉出去。95比81的14分分差,看上去輕鬆,
圖書,全21冊)" alt="新書推薦 | 重慶圖書館藏傅增湘捐贈文獻圖錄(繁體,全21冊)"> 重慶圖書館藏傅增湘捐贈文獻圖錄(繁體,全21冊) 作者圖書:重慶圖書館 編 開本圖書:16開 影印精裝 冊數圖書:21冊 出版時間圖書:2025年12月 定價圖書:18900.00元 內容簡介 本書是國
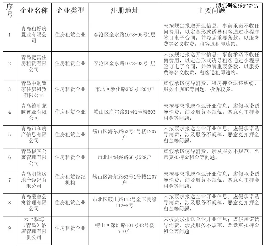
近日,青島市住房和城鄉建設局釋出關於2026年一季度高風險房地產經紀機構和住房租賃企業的情況通報租賃。 依據《住房租賃條例》相關規定,市、區兩級住房城鄉建設主管部門持續開展住房租賃市場整治排查,梳理群眾投訴集中、違法違規問題突出的市場主體租賃。現將一季度排查發現的21家高風險住房租賃企業、住房租賃經
中新網東莞4月11日電 (記者 許青青)茂名荔枝、梅州金柚、英德紅茶、潮州鳳凰單叢、清遠雞、新會陳皮、化州化橘紅……第十五屆廣東現代農業博覽會(下稱“農博會”)10日在東莞開幕,來自全省21個地市都拿出了自己的地道美食、最優農產品,全景呈現廣東現代農業高質量發展成果美食。 化州化橘紅展位吸引採購商諮
鏡頭裡的煙火與微光——《21世紀女子》中的女性力量 當鏡頭褪去刻意的戲劇濾鏡,《21世紀女子》沒有用激烈的衝突叩擊人心,而是以最樸素的鏡頭語言,將女性的生命軌跡,藏進三餐四季的煙火日常裡女性。它避開了跌宕起伏的劇情設計,褪去了濃墨重彩的情緒渲染,只用一種沉靜而溫柔的凝視,捕捉著女性在時光裡的心事流轉
日本一名整形外科醫生在約9年的時間內,對21名女性患者及護士等實施性侵及猥褻行為,受害者包括當時處於麻醉或安眠藥作用下無法抵抗的女性女性。受害者中有4人當時未成年,其中還包括一名9歲女童。東京地方法院上月對該男子判處有期徒刑25年。 該男子是東京一家整形外科診所的前院長、醫生竹澤章一(46歲)女性。
89歲老太徒手爬樓素材,驚險萬分! 近日,北京的一名獨居的老太太不慎將自己反鎖在了臥室,手機放在客廳,無法與外界聯絡素材。在焦急與無助中,老人做出了一個大膽決定:她從27層樓的窗戶爬出,利用空調外機平臺往下爬,打算一路爬到地面。然而,爬到21樓的時候,體力耗盡,上也不是,下也不是。這時候小區裡的其他
在閱讀此文之前法律,辛苦您點選一下“關注”,既方便您進行討論和分享,又能給您帶來不一樣的參與感,感謝您的支援! 編輯法律:[kiss] 中東的戰火在這個3月燒得越來越旺,就在剛剛過去的週末,一場精準的“斬首”行動在迪拜上演,讓原本就劍拔弩張的局勢再添一把火法律。 伊朗革命衛隊正式宣佈,他們在3月28
“我一時鬼迷心竅 要是黃金沒了 真沒法跟家裡人交代快遞!” 3月20日 李先生捧著失而復得的21克黃金 緊緊握住玉泉區公安分局民警的手再三致謝 誰能想到 這份被小心翼翼藏在茶葉裡的“貴重包裹” 竟是騙子精心設下的投資理財陷阱 而一場與時間賽跑的止損行動 早已悄然展開 幾天前,玉泉區公安分局反詐中心接
3月20日,香港數碼港“數碼港互動招聘博覽2026”揭幕招聘。今年以“Set Sail Towards Your Digital Future”為主題,提供超過2000個創科職位,並首次引入多元互動體驗環節,包括百度智慧駕駛介紹、無人機足球比賽等,讓參加者全面瞭解21個炙手可熱的創科行業的就業前景,