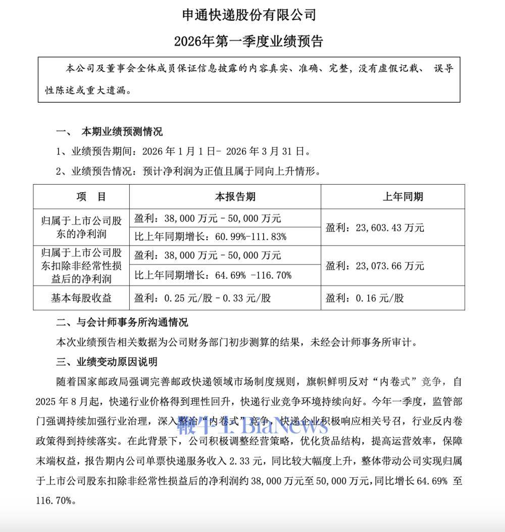
4月14日,申通快遞公告稱,預計2026年第一季度歸屬於上市公司股東的淨利潤為3.8億元-5億元,比上年同期增長60.99%-111.83%快遞。 官方表示,隨著國家郵政局強調完善郵政快遞領域市場制度規則,旗幟鮮明反對“內卷式”競爭,自2025年8月起,快遞行業價格得到理性回升,快遞行業競爭環境持續
科技!" alt="2026 年Q1創投全景覆盤:硬科技主線霸榜!"> 展開全文 2026 開年創投市場信心正式修復✅科技,融資事件 2865 起、披露金額 2560 億元,同比分別暴漲 52%、48%📈,單筆融資均值與中位數同步抬升,資金瘋狂湧向優質頭部專案,馬太效應持續拉滿💥! 賽道全面押注硬科