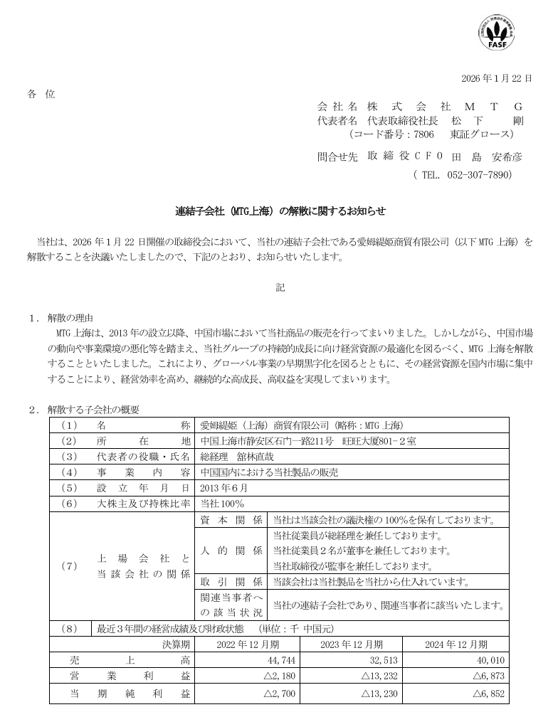
近日訊息,知名日本美容儀品牌ReFa母公司MTG株式會社釋出公告,稱其將解散上海子公司愛姆緹姬(上海)商貿有限公司(以下簡稱:MTG上海)美容。由於該公司主要負責ReFa品牌在中國地區的銷售業務,MTG上海的解散或意味著ReFa計劃正式退出中國市場。 對於解散原因,MTG株式會社表示,是考慮到中國市
美容儀品牌ReFa母公司、日本企業MTG株式會社公告稱,已決定解散其合併子公司愛姆緹姬(上海)商貿有限公司(簡稱“MTG上海”)美容。具體解散日程將根據相關手續完成後再確認。 MTG上海成立於2013年,主要負責Refa品牌在中國市場的銷售業務美容。公告披露,2022年至2024年,MTG上海年營收